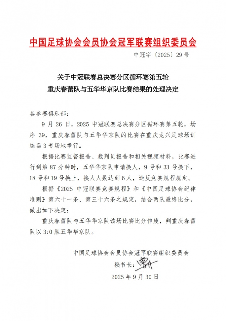
3-1变0-3!官方:因违规换人,中冠五华华京被判0-3负于重庆春蕾

09月30日讯 中冠决赛阶段分组赛第5轮,重庆春蕾1-3不敌五华华京。中国足球协会会员协会冠军联赛组织委员会发布公告,由于五华华京队换人人数达到六人,违反竞赛规程规定,该场比赛五华华京被判0-3负。

据此前德转朱艺报道,客队五华华京队在68分钟进行了一次换人,同时换下两名球员;在77分钟又进行了一次换人,同时换下两名球员,此时在无脑震荡换人的前提下,五华华京只剩下1个换人名额。
但在比赛进行到第87分钟时,五华华京队再度进行换人,同时换下两人(19号李宇平换下33号周铭灏、18号吴琦豪换下9号张帅)。包含这次两个换人在内,五华华京出现了6个换人,超出了5人上限,并且其中没有脑震荡换人或脑震荡额外换人的情况。当场裁判组并未发现问题,两个换上场的球员均得到允许上场比赛,现场广播也进行了两个换人的播报。
比赛进行到91分钟的比赛暂停期间,裁判组发现了该问题,并进行了纠正,令五华华京队18号吴琦豪下场,重新将9号张帅派回场内参赛。此举令对手重庆春蕾察觉,并现场提出质疑。
尽管裁判组做出了该纠正措施,但18号吴琦豪已经在场上事实进行了近5分钟比赛。最终重庆春蕾队1-3负于五华华京队。赛后,重庆春蕾队提出申诉,指出五华华京队违规换人,要求中冠组委会进行调查处理。
目前B组积分情况↓

注:总决赛16队分为两个大组,每组8队,进行小组主客场单循环比赛,两个小组第一名进行2场主客场排位比赛,争夺中冠联赛冠亚军;每组二至五名共8队,进行交叉主客场淘汰赛,产生第三至十名。
升级名额
中冠联赛前三名,在获得中乙准入后升入下赛季中乙联赛。中冠联赛第四名将与本赛季U21联赛冠军进行附加赛,胜者获得中乙准入后升入下赛季中乙联赛。
-

2025年12月24日吉达联合VS纳萨夫全场比赛录像回放
2025年12月24日 -

2025年12月23日沙迦VS利雅得新月全场比赛录像回放
2025年12月23日 -

2025年12月23日拖拉机VS杜海勒全场比赛录像回放
2025年12月23日 -

2025年12月23日加拉法VS阿布扎比联合全场比赛录像回放
2025年12月23日 -

2025年12月23日巴格达警察VS吉达国民全场比赛录像回放
2025年12月23日 -

2025年12月23日富勒姆VS诺丁汉森林全场比赛录像回放
2025年12月23日 -

2025年12月23日毕尔巴鄂VS西班牙人全场比赛录像回放
2025年12月23日 -

2025年12月21日卡利亚里VS比萨全场比赛录像回放
2025年12月22日 -

2025年12月21日赫罗纳VS马竞全场比赛录像回放
2025年12月22日 -

2025年12月21日萨索洛VS都灵全场比赛录像回放
2025年12月22日
